Skip to main content
Login
Register
LAMAN UTAMA
MAKLUMAT KORPORAT
SEJARAH PENUBUHAN
HALA TUJU STRATEGIK
FUNGSI SEKSYEN
PEMEGANG TARUH
MENGENAI KAMI
KETUA PEGAWAI MAKLUMAT (CIO)
cio
LAMAN INFO
PEMANTAUAN NAZIRAN
MEDIA
MUAT TURUN DOKUMEN
Lorem ipsum dolor sit amet consetetur sadipscing elitr, sed diam nonumy.
GALERI VIDEO
Consetetur sadipscing elitr sed diam nonumy eirmod tempor invidunt ut.
GALERI FOTO
At vero eos et accusam et justo duo dolores et ea rebum stet clita.
ARKIB SEBUT HARGA
HUBUNGI KAMI
DIREKTORI PEGAWAI
DIREKTORI PEGAWAI
E-PENYERTAAN
E-PENYERTAAN
LOKASI
LOKASI
PETA LAMAN
Register
Contact Us
Login
LAMAN UTAMA
MAKLUMAT KORPORAT
SEJARAH PENUBUHAN
HALA TUJU STRATEGIK
FUNGSI SEKSYEN
PEMEGANG TARUH
MENGENAI KAMI
PERUTUSAN YABRS. PENGARAH
KETUA PEGAWAI DIGITAL (CDO)
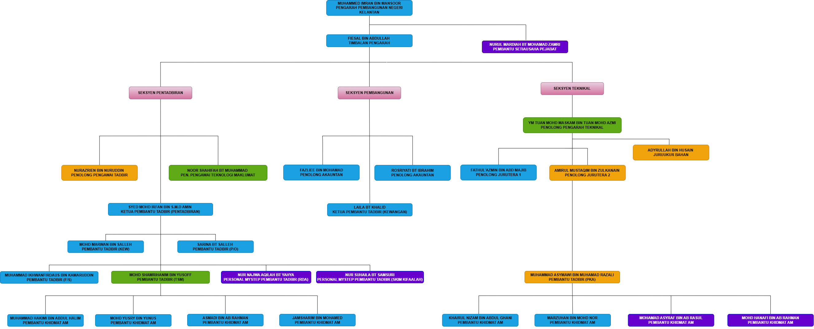
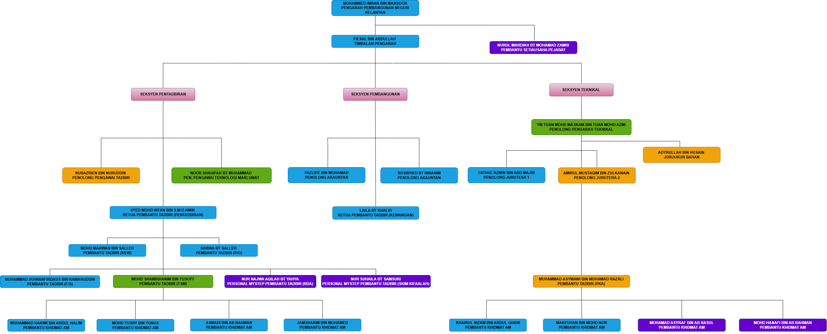
CARTA ORGANISASI 2025
PENCAPAIAN DAN PENGIKTIRAFAN
LAMAN INFO
TABUNG SERAMBI MEKAH
SKIM KHAIRAT KIFAALAH
PERKHIDMATAN YANG DITAWARKAN
EKOSISTEM KONDUSIF SEKTOR AWAM
PEMANTAUAN NAZIRAN
MEDIA
MUAT TURUN DOKUMEN
GALERI VIDEO
GALERI FOTO
ARKIB SEBUT HARGA
HUBUNGI KAMI
DIREKTORI PEGAWAI
E-PENYERTAAN
ALAMAT DAN LOKASI
PETA LAMAN
CARTA ORGANISASI PPN
TAHUN 2025
PAPAR
PRIVACY POLICY